调转至导航菜单
调转至搜索框
调转至页脚
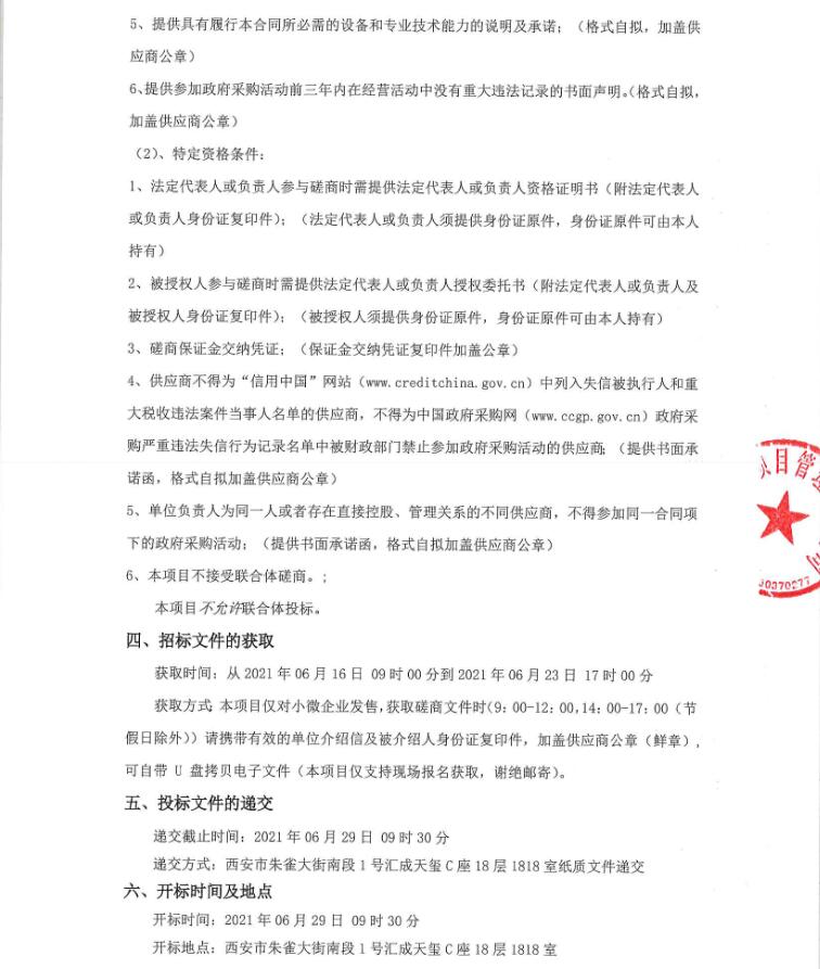
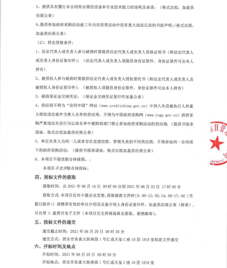
赢博官方(中国)总部矿体三维形态及岩浆分结矿床成矿作用过程虚拟仿真实验教学建设项目竞争性磋商公告
作者:采购与招标办公室
编辑:张旭龙
时间:2021-06-16
原链接地址
< 上一篇
赢博官方(中国)总部2021年拟采购项目(第五批)采购意向公示
赢博官方(中国)总部太白校区幼儿园园区整体改造提升工程的采购结果公告
下一篇 >
首页
>
通知公告
>
采购与招标办公室
>
正文
复杂检索
在校学生
|
教职员工
|
校友
|
考生及访客
|
合作者
校长信箱
|
OA
|
网办
|
信息门户
|
学生邮箱
|
教工邮箱
|
信息公开
|
基金会
|
ENGLISH
赢博官方(中国)总部
首页
赢博官方(中国)总部
学校简介
历史沿革
现任领导
历任领导
学校标识
机构设置
组织机构
院系设置
师资队伍
师资概况
两院院士
国家部委人才项目
陕西省人才项目
校内人才项目
仲英青年学者项目
外聘专家
教师个人主页
合作交流
国际合作部
国际教育学院
中亚学院
海外留学服务中心
国内合作与校友工作处
中华文化培训学院
教育科研
本科生教育
研究生教育
留学生教育
思政教育
继续教育
理工科研
文科科研
教育资源
西南学堂
招生就业
毕业生就业信息
本科招生
硕士招生
博士招生
专业学位招生
继续教育招生
软职招生
留学生招生
公共资源
西大电话
班车时刻表
重点学科
财务信息查询
在线支付平台
资产管理
图书馆
档案馆
博物馆
期刊导航
学校校历
效能建设
赢博官方(中国)总部
学校简介
历史沿革
现任领导
历任领导
学校标识
机构设置
组织机构
院系设置
师资队伍
师资概况
两院院士
国家部委人才项目
陕西省人才项目
校内人才项目
仲英青年学者项目
外聘专家
教师个人主页
合作交流
国际合作部
国际教育学院
中亚学院
海外留学服务中心
国内合作与校友工作处
中华文化培训学院
教育科研
本科生教育
研究生教育
留学生教育
思政教育
继续教育
理工科研
文科科研
教育资源
西南学堂
招生就业
毕业生就业信息
本科招生
硕士招生
博士招生
专业学位招生
继续教育招生
软职招生
留学生招生
公共资源
西大电话
班车时刻表
重点学科
财务信息查询
在线支付平台
资产管理
图书馆
档案馆
博物馆
期刊导航
学校校历
效能建设
奇异果(中国)QIYIGUO·官方网页版
|
1XBET官方网站
|
完美网页版
|
AKAK·(中国)集团
|
星空注册_星空(中国)
|
同花顺网电脑版_同花顺(中国)
|
赢博网页版页面登录
|
华体会
|
QYG平台
|